A win of the 57th consecutive unbeaten variety means Celtic head to Belgium in good spirits. The ring rusty centre back pairing of Boyata and Simunovic were given a 90-minute workout and a first outing together of the season. Elsewhere, Rodgers deployed an attacking line up with Rogic preferred to a more orthodox central midfielder, and Roberts given the right forward role in place of the in-form Forrest.
The Rangers lined up in a familiar 4-2-3-1 but it was the approaches taken rather than the formations that was of interest.
Before we start a reminder:
The concepts of “Packing” and “Impect” are covered here-> Concerning “Packing”
An overall Glossary can be found here-> Glossary
Nearly Gone in 10
Whatever instructions Caixinha had sent his team out with, the game was nearly out their reach after 10 minutes. Celtic were able to play through the defensive lines at will, as the home side struggled to implement a man for man and zonal defensive combination.

With Peña pushed up to support Morelos, and Windass labouring to support Hodson, the central midfield was out of shape exacerbated by the rapid movements of Armstrong in particular, but also Sinclair, Roberts cutting inside, and Rogic floating in the “10” space.

Although Jack and Dorrans appear neat, tidy footballers capable of setting momentum and rhythm with midfield based short passing, the physicality, strength, positional discipline and anticipation needed to play a “6” role screening the defence does not appear to be within the dominant skill set of either.
Time and again in the opening 10 minutes, the home sided ceded spatial solidity for an attempt to stick man for man. It all fails when a man is left, and by good movement. This is an area Griffiths has improved this season.

Griffiths received 7 “pack” passes over the game, 3 from Lusting and 2 from Armstrong. This took out a total of 30 opponents. His Receive Impect score of 67 is his best domestically this season.
Celtic’s ability to have runners lose their man markers, to play accurate passes through the lines, and the Light Blues apparent lack of defensive organisation, had Celtic, by the numbers at least, heavily dominant after 11 minutes as this snap shot shows.

Celtic did not score in this period, and the home side’s defensive organisation improved for the rest of the half. They improved the spacing between defence and midfield, squeezing the defence up to become more compact as a unit.

And they improved their personal discipline around the man to man strategy. Candeias and Tavernier were particularly diligent against Tierney and Sinclair.

The home side were working incredibly hard to contain Celtic, meaning the attacking side of their game remained under developed. Such was Celtic’s control in the first half, The Rangers managed only one shot at goal, from Dorrans, where he hesitated due to the ball being on his left side, and an already low probability strike sailed harmlessly over. Celtic’s chances in the first half were not of high quality and an xG of 0.233 after 45 minutes would probably have disappointed Rodgers, from the 4 shots landed on target.
There was one moment of jeopardy for the Champions. Morelos went over in the box, his leg landing on Simunovic whom he hurdled over. It was one of these where the initial miss control from Morelos tempted Simunovic towards a challenge. Morelos gets to the ball first, and Simunovic withdraws from the challenge. In real-time, it looks from the referee’s angle that Simunovic may have got a touch on the ball and this may have influenced him. But it was Morelos’s touch. Morelos hurdles over Simunovic and puts his leg down mid-air catching the Bosnian’s knee. The fall is a little exaggerated. The referee has an excellent view. Having said that, I was stunned Thomson did not elect to give a penalty.

The Rangers managed 17 “pack” passes in the first half – passes that took out at least 1 opponent. They were mainly longer passes from deeper positions. Their most effective combinations was Candeias and Tavernier down the right, connecting for “pack” passes 4 times.
By contrast Celtic had managed 33 “pack” passes, with Armstrong, Roberts and Lustig in particular finding their men in space.
Sloppy Seconds
Goals change games as any football cliché aficionado knows. Celtic came out aggressively for the second half. Griffiths had a shot saved on the line by Jack, and with Sinclair starting to take on Tavernier, and Armstrong continuing to find passes between the lines, it was all Celtic pressure for the first 5 minutes.
This period culminated in the goal which was rare in that scoring from a secondary phase after a corner is difficult. This is due to the number of opponents in defensive formation, and the risk to the attackers of the counter once the defending team pushes up to chase any clearance. That is, both teams’ players are likely running away from the goal the corner came from. However, defensive errors against a Celtic side with goals across the front five, will often be punished.
Both centre backs missed Robert’s deflected pass, and if Rogic was surprised the ball had come through the entire heart of the home defence, he kept that thought to himself until he’d thundered the ball into the top of the net.

To the credit of The Rangers, their best spell followed. Between the 51st and 68th minutes, the home side completed 11 “pack” passes to Celtic’s 3. McCrorie was proving adept at finding blue shirts with long passes, providing 3 passes that took out 6 players in this period. This purple period resulted in 4 shots at goal, 2 from Tavernier, an energetic and willing runner from deep.
Only one found the target, Morelos took advantage of Miller’s head pass (Miller cleverly getting away with a clear push on Simunovic) within the “red zone” of the 6 yard box. If anything Morelos was too close as Gordon was able to “star fish” jump very close to the Colombian, successfully deflecting the header. It was to be the home side’s only effort on target in 90 minutes.
Griffith’s expert finish for 2-0 effectively ended the contest. Roberts diagonal run seemed to distract McCrorie who lets Griffiths run off and behind him. The pass was perfect allowing Griffiths to shoot with power without breaking stride. The angle was unpromising and it is not a high probability shot (0.072 xG).

Young McCrorie learnt the harsh lesson of defending at this level. You can do 10 things very well and think you are having a great game, but one slip of concentration, decision making or technique, and the game can be lost.
With Celtic introducing McGregor, Forrest and Dembele off the bench, it became a question of how many and what is the away side’s appetite to press given upcoming European commitments. From 70 minutes, 7 more efforts followed, 2 on target as Forrest in particular looked to continue his hot streak.
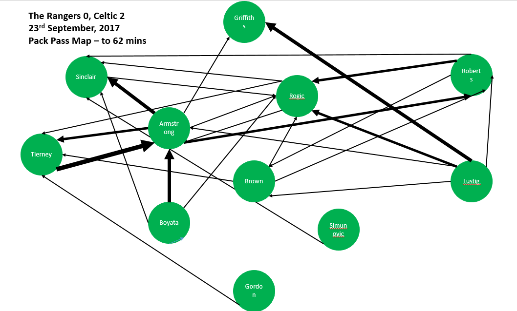
Celtic “Pack” Pass Map
The following maps ONLY passes that took out at least one opponent (a “pack” pass) and not ALL passes. Therefore it illustrates the materially significant relationships, where Celtic were able to outmanoeuvre the opposition. Also, it only contains passes amongst the starting XI and therefore goes up to the 62nd minute.

Key points from this are:
Celtic are often left side dominant but this is a much better balanced arrangement of passing. The “Roberts Effect” as I am sure it will become known.
The Rangers were very effective in stymieing the Tierney-Sinclair axis. They did not connect for a single pass that took out an opponent. Kudos to Tavernier and Candeias. Many opponents are now doing this, hence the importance of Roberts.
Lustig is highly effective playing longer passes from the back and in particular found Griffiths.
Armstrong was the fulcrum of the Celtic side on this occasion with most productive passing traffic going through him.
How relatively easy it was for Celtic to find Rogic in the difficult to reach “10” space.
Brown kept is simple and short, as did Simunovic.
Game Stats Round Up

Celtic completed passing was their lowest of the season domestically, and 87% pass completion is around 3% below par for the Champions.
The Rangers completed less open play passes than Hamilton Academical and Ross County.
38% possession is the best by any team against Celtic this season domestically.

With 19 shots to 6 Celtic dominated the shootout, although many of their chances were from distance (7 out of 19 efforts outside the box) hence an xG of 0.9. The Rangers one shot on target was from within the 6 yard box, hence the xG of 0.242.
9 shots on target is the most Celtic have achieved in a Scottish away game this season.
In 9 domestic games, 4 opponents have failed to land a shot on target against Celtic, so 1 is an improvement of sorts!

Whilst xG measures the likely goals scored based on shots on target, xA (Expected Assists) measures the likely goals scored from all passes leading to shots. The xA values are close, reflecting again that Celtic had many long range or wide shots, and their close in efforts from corners have an inherent low probability. The Rangers xA value is enhanced by the one Big Chance for Morelos within the 6-yard box.
Celtic’s 15 chances created, and 4 failed attempts, is Celtic’s highest away tally of the season.
Celtic Total Pass Impect was higher than against Hamilton Academical and Ross County but lower than the other domestic ties.
The Rangers Total Impect is the 3rd highest against Celtic this season. Highest was 265 by Kilmarnock.
Concerning possessions in the box, Celtic’s 29 was their 3rd best of the season in Scotland. Only Kilmarnock (13) have bested the 10 by the home side here.
The 12-1 corner count is the 3rd most one sided of Celtic’s home season.

Only the St. Johnstone ‘keeper has made more saves than Foderingham.
3 Defensive Errors equals the highest by any Celtic opponent.
The Rangers won more challenges than any domestic Celtic opponent bar St. Johnstone.
The home side won 13 aerial challenges – a season high.
Celtic were forced into 31 clearances, easily a season high.

14 fouls are the most awarded against Celtic domestically.
Finally, to lighten the spirit, The Ranger defensive organisation improved hugely after the match had finished, during the post-game warm down. It was an experienced back line, and you could question the fitness, but the collective shape was staunch. There was no way through for the Champions, and all posts remained undefiled.


